
全球企业正以全新的关注点重新进入区块链领域。
与 2021 年 NFT 繁荣时期的投机热潮不同,今天的活动基于更清晰的监管和实际的商业模式。ETF 的批准、欧盟 MiCA 框架的实施以及美国 FIT21 法案的通过提供了更强的监管基础。同时,稳定币市场已扩大到超过 Visa 和 Mastercard 交易量总和的规模,凸显了区块链的实际相关性。机构现在正在追求结构化的战略,而非机会主义的进入,并在现实世界资产(RWA)代币化和支付等领域取得进展。
随着区块链应用进入业务运营的核心,机构面临一个关键挑战:成功不能仅仅通过跟风来实现。需要一个结构化的五步框架。这从验证业务案例开始,接着评估内部开发能力,选择合适的区块链,追求分阶段集成,最后整合并扩展到更广泛的生态系统中。
在这些步骤中,区块链选择是最具决定性的阶段。这是因为该平台作为基础基础设施,既影响执行质量,也影响风险暴露。关键的评估标准是最终确定性、可用资源、经过验证的参考案例、安全性和成本效益。机构必须全面权衡这些因素,并选择一个能有效满足所有条件的平台,从而实现长期的韧性。
Avalanche 在这个框架下因其结构性差异化而脱颖而出。虽然大多数区块链在单条链上处理所有活动,但 Avalanche 提供了一个“网络的网络”,允许机构部署他们自己定制的链。
Avalanche 在两秒内提供近乎即时的交易最终确定性,通过结构化的支持实现广泛的区域覆盖,以及经过验证的参考案例,如怀俄明州稳定币计划。专用的 L1 链确保运营独立性,消除了网络拥堵或 51% 攻击的风险。其相对的成本效益和完全的 EVM 兼容性最大限度地降低了转换成本。
这些优势已经在多个行业的用例中变得明显:BlackRock 和 KKR 在 RWA 代币化方面,StraitsX 在跨境支付方面,Nexon 在区块链游戏方面,以及三得利(Suntory)在产品认证方面。每个案例都展示了具体的业务成果。
另一个优势是 AvaCloud,它支持无代码区块链部署。机构只需在 Web 浏览器中点击几下即可创建专用的 L1。在专业支持下,项目可以在几周内从咨询推进到主网启动。
随着更多机构重新审视区块链计划,选择正确的平台将是其成功的关键决定因素。Avalanche 脱颖而出,成为最值得信赖的合作伙伴之一。现在是在机会消逝之前果断进入区块链领域的时刻。
1. 机构加速进入区块链领域
Visa、摩根大通、PayPal、Nexon 和其他全球公司已经进入区块链相关业务,其他机构也在考虑进入。然而,机构参与区块链并非全新事物。在 2020-2021 年 NFT 繁荣期间也曾观察到类似活动,尽管当时更侧重于投机。
在 NFT 繁荣期间,耐克、阿迪达斯、LG 和三星电子等大公司进入了该领域。NFT 市场从 176 亿美元迅速扩大到超过 400 亿美元。仅耐克就产生了 1.85 亿美元的收入。然而,这些举措大多停滞不前,只取得了短期的成功。
在初步收益之后,形势迅速转变。到 2022 年底,不加区别的 NFT 冒险活动的可持续性受到质疑。FTX 的崩溃带来了决定性的打击。虽然直接的诱因是 FTX 和 Terra-Luna 等高调失败事件,但更深层次的问题是监管不确定性和可行商业模式的缺失。这导致了所谓的“加密冬天”。
其影响波及整个区块链领域。超过 13,000 名员工被解雇,对初创公司的投资暴跌 80%,从 212 亿美元降至 41 亿美元。耐克等机构参与者也开始退出,表明市场已达到投机性 FOMO(错失恐惧症)周期的顶点。
2025 年呈现出根本不同的景象。机构再次果断地进入区块链领域。这一次,运动得到了监管清晰度的支持。加密货币 ETF 的批准、欧盟 MiCA 框架的推出以及美国众议院 FIT21 法案的通过提供了更坚实的基础。这些措施,加上特朗普政府的战略比特币储备政策和新稳定币立法,为机构提供了更大的监管确定性。
在这个监管基础上,正在出现切实的成果——最显著的是在 RWA 领域,稳定币市场迅速扩张。2024 年,稳定币交易量达到 27.6 万亿美元,超过了 Visa(25.8 万亿美元)和 Mastercard 的交易量总和。这一规模表明区块链应用正在超越投机,并作为实用的金融基础设施发挥作用。
美国领先金融机构的参与也加速了。一个显著的例子是贝莱德的 BUIDL 基金,其在六个月内资产增长至 29 亿美元。这种增长反映了监管不确定性减少的直接影响。
今天的环境与早期周期截然不同。机构从过去的经验中吸取了教训,引导他们以更大的审慎评估可持续和必要的商业模式。他们不再追求机会主义的进入,而是采取更为深思熟虑和战略性的方法。
这种转变的标志是专注于创造真实价值。用例现在包括提高支付效率、通过资产代币化增强流动性以及降低跨境交易成本。这些具体的商业利益增强了机构对区块链应用的信心。随着监管清晰度、市场成熟度和实际应用的融合,机构越来越将当前视为进入的恰当时机。
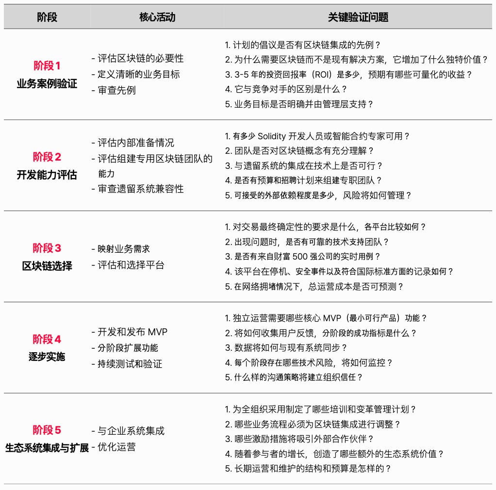
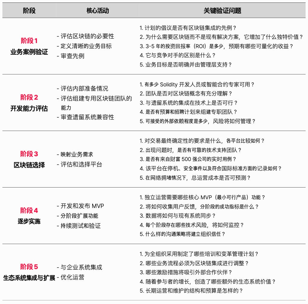
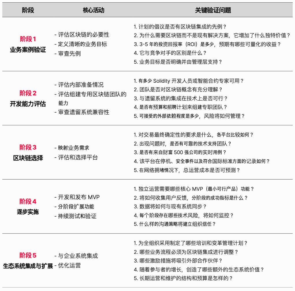
2. 机构区块链采用框架
在评估区块链倡议时,机构应避免仅仅因为其被视为“必须做”的事情而进行。第一步是通过分析现有用例来验证区块链是否是其业务发展的必要下一步。机构然后必须评估内部能力,然后选择合适的区块链技术,逐步实施,并在整个组织内扩展集成。
该表格概述了机构区块链采用的结构化框架。它是基于与企业积累的咨询经验开发的。五步框架的目标是通过系统地验证每个阶段来最小化风险。
阶段 1:业务案例验证
第一阶段最重要的部分是确定区块链技术对于手头的问题是否真正必要。将区块链应用于可以用现有解决方案解决的情况只会增加不必要的复杂性。机构必须定义清晰的业务目标,并确定区块链能提供独特价值的具体用例。
在当前阶段,最具吸引力的业务领域是 RWA 和支付。游戏、客户忠诚度计划以及 IP 或品牌驱动的应用也重新获得关注。利用这些代表性案例,组织应评估其提议的倡议与已证明具有区块链应用相关性的领域的契合度。
阶段 2:组织能力评估
第二阶段涉及评估组织的准备情况。机构必须评估是否可以建立专门的区块链团队,以及现有的 IT 系统是否与区块链集成兼容。与遗留系统的冲突是区块链项目失败的主要原因之一。
区块链开发与传统技术栈有显著不同。例如,智能合约开发需要 Solidity,这是一种与 Java 或 Python 等广泛使用的语言根本不同的编程语言。此外,传统数据库允许管理员更改或删除数据,而区块链基于不可变性。一旦交易被记录,就无法撤销,错误必须通过新的交易来纠正。
这些特性使得评估内部对区块链的理解变得至关重要。根据团队的专业知识和培训需求,机构可能需要考虑新招聘或外部开发支持。
阶段 3:区块链选择
在第三阶段,机构必须选择最符合其业务需求的区块链。随着可用平台的增多,几乎每天都有新链推出,要确定最合适的选项可能很困难。选择构建的区块链类似于选择 AWS 或其他基础基础设施提供商。在此阶段做出错误决策可能导致后期大量的迁移成本。
机构在决定使用哪个区块链时应权衡多种因素。这五个因素是最重要的:最终确定性、资源、参考案例、安全性和成本结构。
最终确定性指的是交易变得不可逆转的时间点。虽然每秒交易数(TPS)衡量吞吐量,但最终确定性关乎结算时间,这是一个独立且同样重要的问题。薄弱的支持结构是另一个风险。一些基金会优先考虑去中心化,但在出现问题时没有建立明确的责任制。因此,一个拥有强大开发者社区和专门技术支持的平台至关重要。
参考案例建立信任。当财富 500 强公司或主要金融机构在平台上运行生产工作负载时,其可信度会大大增加。
安全性应通过检查共识机制、故障隔离特性以及是否符合国际标准来评估。过去的停机或安全事件是危险信号,因为此类事件会给机构带来严重的声誉风险。
最后,必须超越交易费用来评估成本结构。在拥堵期间费用飙升的平台会造成不可预测的运营开支。机构应考虑总拥有成本,包括开发、运营和合规。
最审慎的长期选择是能够平衡地满足所有五个标准的平台,确保运营可靠性并降低战略风险。
阶段 4:分阶段实施
在第四阶段,区块链系统被付诸实践。最重要的原则是避免试图一次性部署所有功能的“大爆炸”方法。
该过程应从仅包含核心功能的最小可行产品(MVP)开始。例如,在构建供应链管理系统时,初始版本可能只关注产品跟踪。一旦这个基础经过测试,就可以分阶段引入支付和库存管理等附加功能。
每个阶段都需要严格的测试。必须检查新功能与现有系统的兼容性,并应在部署前解决潜在的安全漏洞。这个迭代过程提高了系统的整体稳定性。
区块链项目失败的主要原因之一是从一开始就追求完整的解决方案。实际上,用户需求往往与规划阶段的预期不同。通过交付小而具体的成功,组织可以建立内部信任和信誉。这种信任然后成为在整个企业内扩展区块链应用的基础。
阶段 5:生态系统集成与扩展
最后阶段涉及在整个组织内扩展区块链系统并优化其运营。关键不是简单地添加一个新系统,而是将其无缝集成到现有的工作流程中。
关键一步是将区块链与遗留数据库同步。例如,可以构建一个连接器,以便在会计系统中记录的交易自动写入区块链。同时,应重新设计业务流程,以帮助员工适应新环境。
一旦实现内部协调,就可以将外部合作伙伴和客户引入网络。当多个组织参与时,区块链的全部价值才会显现。就其本身而言,区块链可能与传统数据库没有显著差异。然而,随着参与度的增长,透明度和信任呈指数级增长。
因此,区块链采用的最终目标不限于提高单个企业的效率。其更广泛的影响在于重塑整个行业的协作并产生新的价值。只有当这些生态系统层面的转变发生时,一个区块链项目才能被认为是完全成功的。
3. 企业采用的区块链:Avalanche
如上所述,区块链采用框架中的大多数阶段取决于内部组织能力,但选择区块链除外。除非一个机构选择从头开始构建区块链,否则它将依赖现有平台。开发专有区块链需要数年的工作和数亿美元的投资,使其堪比建立一个完全独立的业务。
因此,大多数机构采用市场上已有的区块链。挑战在于区块链作为基础基础设施发挥作用,因此平台的选择直接影响项目的完整性和可扩展性。选择支持结构薄弱的平台会减慢开发速度,而使用未经证实的平台则会损害服务可靠性。
从机构的角度来看,识别合适的区块链非常复杂。可用平台的数量持续扩大,几乎每天都有新链推出。丰富的选择使得决策变得更加困难而非更容易。
在此背景下,越来越多的机构采用 Avalanche。显著的例子包括怀俄明州的公共稳定币发行、丰田区块链实验室记录车辆生命周期数据并代币化所有权的倡议,以及 Nexon 在 Avalanche 上开发MapleStory Universe。
不同行业的机构转向 Avalanche 的原因在于其结构性差异化。大多数区块链在单条链上处理所有活动,这会导致性能瓶颈和可扩展性限制。Avalanche 通过一种新颖的架构方法解决了这些限制。
一个简单的类比说明了这种差异。传统的区块链就像一条所有车辆都必须行驶的单条高速公路。随着交通量的增加,拥堵不可避免地发生。相比之下,Avalanche 并行运营多条独立的高速公路。每条高速公路都有自己的规则和收费系统,并且不与其他高速公路共享车道或休息站。因此,一条高速公路的拥堵不会影响其他高速公路的交通。
这种并行结构是 Avalanche 常被描述为“网络的网络”的原因。它超越了简单地运行多个独立链。每条链可以设计为具有不同的目的和规则,但它们仍然可以在需要时互连。该架构简化了复杂的区块链基础设施,同时允许机构灵活地适应其特定需求。
Avalanche 可以比作一个大型城市交通系统。多条高速公路(单个链)独立运营,同时保持互联。每个机构可以运行自己的链,同时在需要时仍能与其他链通信。
这个系统的中心是主网络(Primary Network),它充当中央枢纽。它由三个核心组件组成:
P-Chain(平台链)的功能类似于城市规划部门,负责创建和管理新的区块链。
C-Chain(合约链)是最繁忙的高速公路,大多数区块链应用程序在这里执行。
X-Chain(交换链)像一个交通研发中心,测试新的资产形态。
每个组件专精于自己的领域,同时与其他组件有机连接。这允许机构仅利用他们需要的功能,而无需掌握底层技术复杂性。这种架构的直观和灵活设计是许多机构选择 Avalanche 的关键原因。
3.1. P-Chain(平台链):城市规划部门
P-Chain 是 Avalanche 网络的中央管理办公室。在城市交通类比中,它是授予许可并监督新高速公路建设的规划部门。机构采用 Avalanche 的原因之一就是这个结构化的治理层。
P-Chain 最关键的 role 是授权和创建新的 L1 区块链。当机构需要专用链时,它可以通过 P-Chain 部署定制的 L1。在这里,L1 指的是独立运营的区块链。这意味着机构可以构建适合自身特性和需求的链,类似于授权建设用于物流、客运车辆或公共交通的道路。
3.2. C-Chain(合约链):最繁忙的高速公路
C-Chain 是执行区块链应用程序的地方。在类比中,它是城市中最繁忙的高速公路,交通流和商业活动在此进行。虽然 P-Chain 处理管理和授权,但 C-Chain 提供执行和服务。
它的主要优势是以太坊兼容性。C-Chain 完全支持以太坊虚拟机(EVM),这使得为以太坊开发的智能合约无需修改即可运行。对于机构而言,这种兼容性减少了开发时间和成本,因为现有的基于以太坊的解决方案可以直接部署。
实际上,任何用 Solidity(区块链中最广泛使用的编程语言)编写的智能合约都可以在 C-Chain 上运行。这就像提供了一条新的、更宽、更快的高速公路,遵循与以太坊相同的交通规则和车道结构。
3.3. X-Chain(交换链):研发中心
X-Chain 是 Avalanche 内部用于实验和创新的环境。它可以比作一个研发中心,用于测试新的交通系统和车辆技术。虽然 P-Chain 提供管理,C-Chain 处理执行,但 X-Chain 专注于未来发展。
其独特能力在于创建和测试“智能资产”。与传统的加密货币不同,X-Chain 上的资产可以通过复杂规则进行编程。例子包括在特定日期之前无法转移的代币,或只能在特定条件下使用的资产。这些特性在数字化传统金融工具(如股票或债券)时特别有价值。探索复杂金融产品代币化的机构可以使用 X-Chain 来设计和测试它们。
3.4. ICM(链间消息传递):高速公路互通网络
当 Avalanche 的链相互作用时,其全部潜力得以实现。这是通过链间消息传递(ICM)实现的,它就像连接独立高速公路的互通道路。
通过 ICM,一个机构的专用区块链可以作为更大的集成系统的一部分运行。例如,在银行链上发行的数字货币可以直接在企业合作伙伴的链上使用。每条链独立运行,但可以在需要时无缝连接。
这种互操作性至关重要,因为它能产生网络效应。随着新机构加入 Avalanche,它们可以立即利用其他机构已经构建的基础设施和服务。就像一条新建的高速公路一旦连接到现有路网就立即有用一样,每一个额外的参与者都加强了整个生态系统。
4. Avalanche 的优势
P-Chain、C-Chain 和 X-Chain 构成了 Avalanche 的技术基础。然而,对机构来说,问题在于这种架构如何转化为具体优势。虽然主网络的三个链条本身提供了强大的技术基础,但机构选择 Avalanche 是因为建立在此基础之上的实际利益。
一个核心优势是机构可以部署为其业务需求优化的定制区块链(L1),同时仍然利用更广泛的 Avalanche 生态系统的安全性和互操作性。这种组合提供了独立性和连接性:机构可以设计专门的功能,同时保持与其他链和服务的无缝交互。
除了这些设计特性,Avalanche 还应使用第 2 章概述的五个关键选择标准进行评估:最终确定性、资源、参考案例、安全性和成本结构。在每一个维度上,Avalanche 都展示了与机构要求相符的具体优势。以下部分详细探讨这些优势。
4.1. 最终确定性:交易在两秒内完成
机构采用区块链时最重要的考虑因素之一是它们可以通知客户交易最终完成的时间点。虽然许多人关注 TPS,但最终确定性更为关键。TPS反映了一个系统可以同时处理多少交易,但最终确定性决定了交易何时变得不可逆转。
Avalanche 在单个区块内实现最终确定性,大约两秒钟。根据 Circle 的 API 平台,Avalanche 上的 USDC 和 EURC 交易只需要一次确认,而在大多数其他链上则需要数分钟。
从商业角度来看,其影响是重大的。基于 Circle 的 USDC 并使用 Avalanche 构建的支付服务可以在两秒内通知客户支付完成。在其他链上,商户可能需要在销售点让客户等待数分钟。这不仅降低了客户体验,还减少了吞吐量,直接影响收入。
4.2. 支持资源:结构化的组织支持
机构进入区块链领域的最大担忧之一是缺乏可靠的支持。许多区块链项目强调去中心化,但没有提供明确的支持实体。因此,机构通常无法期望获得从传统 IT 基础设施提供商那里获得的服务水平。
Avalanche 采取了相反的方法。其开发者 Ava Labs 运营着一个拥有 280 多名员工的大型组织,远大于大多数区块链开发团队。这反映了为机构提供系统化、专业化支持的明确承诺。
其员工构成的细分突显了这一战略重点。近一半的员工,约 130 人,是致力于确保技术稳定性和持续改进的开发人员。对机构而言,这意味着当出现问题时,可以确信能获得即时支持。
生态系统增长团队约有 40 人,不是传统的销售职能,而是分为专门的小组:机构与资本市场、游戏、消费者、DeFi 和国际。每个团队都提供量身定制的服务,并在各自领域拥有深厚的专业知识。
营销和公关职能,同样约有 40 人,也同样专业化。它包括一个专门的媒体关系组,管理与主要媒体的沟通,确保机构获得全面的传播支持。Ava Labs 还拥有法律和合规专家、人力资源人员和其他企业职能,以加强机构参与。
Ava Labs 的真正差异化在于其本地化支持结构。在主要主网中,它是唯一一个拥有专门亚洲总部的公司,配备了包括区域负责人在内的约 15 名人员。该团队覆盖六个市场:韩国、日本、新加坡、香港、越南和马来西亚-印度尼西亚。除亚洲外,Ava Labs 还在印度、中东、土耳其、更广泛的中东和北非地区以及拉丁美洲派驻了专门的业务开发人员,确保全球覆盖。
此本地化战略的核心是针对每个国家的监管和商业环境采取量身定制的方法。区域负责人直接与机构接洽,运用本地知识解决特定需求。随着项目的成熟,它们会得到 Ava Labs 中央机构金融和营销团队的支持,将全球专业知识与本地化执行相结合。
对于机构而言,这种结构化的支持将 Avalanche 从一个纯粹的技术平台转变为一个值得信赖的合作伙伴,能够提供全球标准和针对特定市场的解决方案。
4.3. 参考案例:通过采用证明的信任
在评估区块链平台时,机构经常会问一个简单的问题:“其他机构在使用哪些平台?”对于企业和监管机构而言,在实际操作中经过验证的可靠性胜过理论上的性能指标。实际上,信任至上。
Avalanche 通过政府层面的批准赢得了这种信任。在新加坡,新加坡金融管理局(MAS)批准了由 StraitsX 与 Grab 和 Alipay 合作开发的跨境支付系统。该系统使用稳定币 XSGD,并已集成到日常消费者服务中。经过严格审查后的监管批准表明 Avalanche 符合机构级的技术成熟度和安全标准。
在美国,信任在更高层面上得到了验证。怀俄明州选择 Avalanche 作为其公共稳定币 FRNT 的开发平台。经过试点测试,Avalanche 被确认为最终的发行网络。被选为州支持的数字货币的基础设施,代表了最强烈的可信度信号之一。
企业也表现出类似的信心。Nexon 在专用的 Avalanche 链上推出了 MapleStory Universe (MSU)。这不是一个有限的实验,而是一个拥有数千万用户的主要游戏 IP 的集成。成功需要高交易吞吐量和可靠的服务稳定性。Nexon 为此关键项目选择 Avalanche,是对其技术可靠性的直接认可。
在这些例子中,共同的主题是清晰的。Avalanche 已经通过了严格的监管审查,部署在实时商业服务中,并被大型企业为核心业务所采用。这些先例创造了强烈的信号,为后续的机构采用者提供了信心。
最终,机构选择 Avalanche 不仅是因为其理论优势,还因为其在实践中证明的信任。其在生产环境中经过验证的稳定性和可靠性构成了更广泛采用持续构建的基础。
4.4. 安全性:机构级保障
安全性仍然是机构采用区块链的主要障碍之一。一次单一的漏洞就可能破坏对整个企业的信任。风险以多种形式出现,包括网络中断、51% 攻击和合规失败。
1) 网络中断
最常见的操作风险是导致中断的网络拥堵。在许多区块链中,所有服务共享一个网络,因此一个服务的中断可能导致整个系统停止。
Avalanche 通过使机构能够运营独立的 L1 区块链,从结构上解决了这个问题。例如,游戏 L1 上的流量激增不会影响金融机构的链。每个机构可以定义自己的 Gas 代币和验证者要求,实现完全的安全隔离。
2) 51% 攻击
更严重的风险是 51% 攻击,攻击者获得网络的大部分控制权以逆转已确认的交易。例如,攻击者可能将加密货币存入交易所,提取法币,然后使存款无效以双花资产。
Avalanche通过采用许可型验证器集合的机制,从根本上杜绝了此类攻击的可行性——网络所有者可完全控制验证节点的准入权限。由于攻击者无法将恶意节点植入经审核的验证器集合,他们根本无法获得多数控制权。这种对验证器集合的自主控制权,从体系结构层面彻底消除了最根本的攻击途径。
3) 监管风险
与前两个风险不同,监管合规是一个法律和制度挑战。许多企业犹豫是否使用公共区块链,因为其开放、无需许可的设计与司法管辖区的要求相冲突。例如,如果个人零售参与者验证交易或者每个人都可以查看银行转账,则遵守金融法规变得不可能。密钥管理也引起担忧,因为机构密钥需要严格的托管标准。
AvaCloud 的区块链即服务(BaaS)直接解决了这些问题。机构可以选择独立的验证者,并配置要求,如地理位置、KYC/AML 程序或特定许可证。这使他们能够运营符合国家法规的私有或半私有区块链,同时仍然受益于 Avalanche 的安全模型。
此外,AvaCloud 集成了专有的 eERC(加密 ERC)代币标准。这在公众视野中屏蔽交易细节和参与者信息,同时使独立审计师能够通过指定的审计师账户访问屏蔽的数据。
最后,AvaCloud 提供钱包即服务(WaaS),具有机构级的非托管密钥管理。机构可以完全控制其加密密钥,同时保持符合监管标准。
总的来说,这些分层保障提供了其他区块链平台难以匹敌的安全性和合规灵活性水平。
4.5. 成本结构:卓越的效率
区块链采用的最后考虑因素是成本。无论技术多么先进,如果费用过高,采用都很困难。机构尤其要求清晰的投资回报率(ROI),使得经济可行性至关重要。Avalanche 通过高效的成本结构满足了这一要求。
1) 交易费用:美分级别的竞争力
最直接的运营开支是交易费用。Avalanche 将费用保持在显著低于主要竞争对手的水平。虽然以太坊的费用在拥堵期间可能飙升至每笔交易数十美元,但 Avalanche 通常以仅几美分的费用处理交易。
对于现实世界的企业来说,节省是巨大的。每天处理数万笔交易的支付服务或代币化平台,仅凭较低的交易费用,每年就可以节省数十万美元的运营成本。
2) 运营成本:通过 AvaCloud 减少管理负担
Avalanche 还提供 AvaCloud,这是一种类似 AWS 的服务,使机构能够通过无代码部署构建定制区块链。这缩短了上市时间并降低了前期开发费用。
同样重要的是,AvaCloud 管理运行区块链的操作复杂性,包括节点管理、升级和 24 小时监控。机构不需要建立自己的内部运营团队,这消除了与招聘专业人员和构建管理系统相关的显著成本。
这使组织能够专注于其核心业务,同时仍然运营可靠的区块链服务。对于大规模采用,AvaCloud 还提供量身定制的定价政策,进一步减轻成本负担。通过优化初始部署和持续运营,Avalanche 在整个生命周期内最大化成本效率。
3) 转换成本:利用现有技能和工具
降低的转换成本也降低了整体开发费用。关键因素是 C-Chain 与以太坊完全兼容。机构可以利用现有的 Solidity 开发人员,而无需重新培训或招聘新专家。
同时,在区块链上运营的组织受益更多。为以太坊构建的智能合约和开发工具无需修改即可部署在 C-Chain 上。这允许机构重用经过验证的代码,在保持安全性的同时加速开发。更短的迁移周期和更低的转换成本是这种兼容性的自然结果。
5. 机构对 Avalanche 的采用
Avalanche 是目前机构部署数量最多的区块链平台。迄今为止已记录了 100 多个采用案例,这个数字的意义超越了其规模,表明 Avalanche 的技术优势和成本效益已在实践中得到验证。
这种强大的记录直接转化为机构的信任。在最近的平台选择过程中,Avalanche 已成为许多企业的首选。在 RWA 代币化方面的采用尤其强劲,但也延伸到一系列行业,突显了该平台的多功能性。
5.1. RWA(现实世界资产)
Avalanche 已成为全球金融机构在 RWA 代币化方面的首选平台,因为它满足了传统金融的严格 requirements。采用区块链的机构必须完全符合现有的监管标准,而 Avalanche 提供了满足这些需求的灵活性。
通过专用区块链,Avalanche 允许机构结合公共和私有特性。例如,可以限制验证者以控制数据访问,并且白名单机制可以确保只有满足特定要求(例如完成 KYC)的用户才被允许进行交易。
从功能角度来看,交易最终确定性在交易房地产或债券等实物资产时至关重要。Avalanche 在一到两秒内完成结算,具有与传统金融系统相当的高容量处理能力。
成本效益是另一个优势。交易费用保持可预测的低水平,使大型机构能够在保持经济可行性和运营安全性的同时,代币化数百万美元的资金或房地产资产。
在众多 RWA 例子中,最引人注目的之一是 KKR 医疗保健基金的代币化。KKR 成立于 1976 年,是一家美国的全球投资公司,也是私募股权行业的巨头,管理着超过 5000 亿美元的资产。
KKR 将其医疗保健战略成长基金 II 在 Avalanche 区块链上代币化。该基金是一个传统的私募股权工具,为北美、欧洲和以色列的医疗保健公司提供成长资本。代币化版本在 RWA 平台 Securitize 上发行,股票代码为 SKHC,代表了该基金的一部分。
这个案例展示了 Avalanche 满足大型金融机构复杂监管要求的能力,同时仍然提供代币化的好处。像 KKR 这样的顶级传统金融机构采用 Avalanche,强调了该平台对于机构级应用的可信度和实用性。
5.2. 支付与汇款
传统的跨境支付系统面临结构性限制。交易通常需要三到五天才能结算,因为它们必须通过多个代理行。高昂的 SWIFT 费用和不透明的外汇加价使得收款人难以提前知道最终金额。
基于区块链的支付系统越来越被视为解决方案,但要成功,它们必须满足三个关键条件:快速结算、可预测的低成本和完全合规。Avalanche 满足所有三个条件。
Avalanche 将结算时间缩短至仅两秒,通过几乎即时释放资金,改变了工资发放或贸易结算等流程。因为交易以最小的重组风险实现了不可逆转的最终确定性,收款人可以在转账后立即使用资金。
成本效益同样很关键。Avalanche 提供的费用结构比传统银行转账便宜 90% 以上。这一优势对于频繁的小额交易尤其重要,例如全球工资发放、自由职业者付款或经常性跨境商业。
监管合规仍然是实际部署中的决定性因素。Avalanche 的差异化在于其能够构建嵌入合规要求的定制区块链。机构可以配置验证者在特定司法管辖区内运行,或将交易限制给已完成 KYC 的用户。这使得涵盖外汇、反洗钱和税务报告的监管规则可以自动应用。其结果是在确保遵守司法管辖区标准的同时,减少了合规工作量。
一个值得注意的例子是 StraitsX 与 Alipay+ 和 GrabPay 的合作。2024 年 11 月,它们在新加坡的 Avalanche 上推出了一个跨境支付系统。海外游客可以使用其国内支付应用程序在 GrabPay 商户处付款,而商户则通过 StraitsX 的 XSGD 稳定币即时结算。这消除了传统系统的长结算延迟,建立了一个实时支付模型。
Avalanche 由于其快速的结算速度、低成本和与其他区块链的兼容性,在该模型中扮演核心角色。凭借亚两秒的最终确定性和完全的 EVM 兼容性,Avalanche 为实时支付和与现有系统集成进行了优化。这使其成为 Avalanche 在支付和汇款领域适用性的代表性案例。
5.3. 游戏
传统的区块链平台在游戏方面面临关键限制,包括处理速度慢、费用高和开发环境复杂。在游戏中,实时交互至关重要,即使是几秒钟的延迟也会降低用户体验。Avalanche 通过专为游戏设计的功能解决了这些问题。
Avalanche 的快速最终确定性满足了该行业的核心要求。当玩家购买物品或激活技能时,交易会立即反映出来。在锦标赛或竞技游戏中,交易几乎同时处理,消除了延迟导致的不公平。即时结算还防止了诸如支付后逆转之类的欺诈活动。
多链结构允许每个游戏在专用的区块链上运行。即使流行游戏或大型 NFT 发布期间流量激增,其他游戏也不会受到影响。这种设计使开发人员能够专注于游戏玩法,而无需担心网络拥堵。ICM 进一步连接不同区块链上的游戏,允许代币化物品自由交换,并支持元宇宙和跨游戏经济等概念。
开发人员还可以根据每种游戏类型的需求定制区块链参数。高吞吐量设置适合动作游戏,而以稳定性为中心的配置更适合策略游戏。独立的费用模型使交易成本可预测,不受主网价格波动的影响。游戏甚至可以设计自己的代币用于交易费用、质押或奖励机制,在为玩家提供额外激励的同时加强游戏内经济。
通过 ICM,多个游戏共享流动性和资产,形成一个集成的经济。通过与金融服务和数据提供商的外部链接,开发人员还可以合并高级 DeFi 功能。其结果是一个超越单个游戏的生态系统,创建了一个更广泛的基于区块链的游戏经济。
在 Avalanche 上的各种游戏项目中,Nexon 的 MapleStory Universe 是最突出的。鉴于 MapleStory 二十多年来一直是 Nexon 的旗舰 IP 之一,选择将其改编成基于区块链的游戏反映了一个经过深思熟虑的战略举措。
在 MapleStory Universe 中,NFT 和原生代币支撑着游戏经济。玩家狩猎怪物并完成任务以获得物品,这些物品被记录为链上资产。这些可以转换成代币或在 P2P 市场上交易。游戏还支持用户生成内容,允许玩家构建世界并赚取奖励。
经济设计模仿了传统游戏经济,区块链集成保持在后台以保持沉浸感。这种“游戏玩法优先”的方法需要一种能够提供高性能而不破坏用户体验的区块链基础设施。
发布后,Avalanche 的每日交易量两次超过一百万笔,仅 MapleStory 相关交易就超过 85 万笔。该案例经验证明,Avalanche 可以支持主流游戏而不影响玩家体验,同时实现真正的数字资产所有权和可持续的玩家驱动经济。
5.4. 消费者
传统的消费者服务,如忠诚度计划和基于 IP 的产品,面临可扩展性挑战。每个品牌通常运营自己的系统,导致互操作性有限。然而,并非每个消费者服务都需要区块链。区块链在面向消费者的服务中的真正价值在于两个领域:改善用户体验和实现新形式的数据收集。
在需要跨品牌数据或积分转移,或者所有权证明和产品真实性至关重要(例如限量版商品)的情况下,区块链增加了明显的好处。在这些情况下,区块链增强了透明度并为用户提供了更好的体验。
在数据方面,区块链允许收集新形式的信息。可以记录产品生命周期,跟踪商品从生产到消费的过程。对公司而言,这创造了获取以前无法访问的客户行为数据的机会。
然而,大多数基于区块链的忠诚度计划一直很繁琐,交易时间慢,用户流程复杂。Avalanche 以其快速的最终确定性克服了这些障碍,提供了与 Web2 服务相当的用户体验
。
三得利的 Bowmore 案例说明了这种方法在实践中如何运作。在高端威士忌市场,该公司面临两个挑战:假冒伪劣产品增多和难以证明所有权。对于像 30 年陈 Bowmore 这样的高价值产品,真实性问题可能会损害品牌资产。
为了解决这个问题,三得利在 Avalanche 上部署了一个基于 NFT 的认证系统。每瓶酒都链接到一个唯一的 NFT,作为所有权的数字证书,防止伪造。贴在瓶子上的 NFC 标签是关键机制:一旦打开,标签会撕裂并自动发出一个“消费 NFT”。这将物理产品与数字资产直接联系起来。
对三得利来说,好处延伸到数据收集。以前,公司只能获取销售数据。现在,它可以跟踪谁购买了这瓶酒、何时打开以及如何消费。这种端到端的生命周期数据为饮料行业提供了罕见且有价值的消费者洞察。
从客户的角度来看,系统保持简单。用户不需要加密钱包;他们可以用电子邮件登录,并用智能手机扫描 NFC 标签来接收他们的 NFT。Avalanche 的快速结算确保该过程感觉与传统电子商务体验相同。
因此,三得利在不向客户暴露技术复杂性的情况下实现了三个目标:防止假冒、验证所有权和收集新的客户数据。这个案例展示了区块链不是作为展示技术,而是作为解决业务问题的实用工具。
6. 机构如何在 Avalanche 上构建专用链 (L1)
一个引人注目的事实是,大多数使用 Avalanche 的机构都是通过 AvaCloud 构建他们的链。AvaCloud 是一项于 2023 年推出的无代码区块链服务,常被描述为“区块链界的 AWS”。机构只需在 Web 浏览器中点击几下即可部署自己的 L1 区块链。不需要专门的区块链工程师,也不需要管理内部服务器基础设施——AvaCloud 处理所有事情。AvaCloud 采用月度订阅模式运营,降低了前期成本,并使区块链部署变得容易,就像云计算改变了 IT 基础设施一样。
FIFA、SK Planet 和三得利等企业正是出于这个原因选择了 AvaCloud。他们的重点不是区块链技术本身,而是解决业务挑战。AvaCloud 提供了一个符合此优先级的解决方案。
因此,AvaCloud 改变了区块链采用的范式:问题已经从“我们如何构建区块链?”转变为“我们用区块链构建什么?”。这反映了区块链从一个技术专家领域向主流企业实用工具的演变。
从专家咨询和无代码配置,到一键测试网和主网部署,整个过程可以在几周内完成。过去需要数年时间和大量资本投资的事情,现在通过类似于 AWS 的订阅模式即可实现。
对于考虑区块链的机构来说,采用 Avalanche 从未如此简单。凭借经过验证的业务成果和不断增长的信任记录,Avalanche 提供了一个特别适合机构进入的环境。对于今天评估区块链的企业来说,条件已经具备,可以从规划转向执行。
核心领导者洞察
免责声明
本报告部分资金由 Avalanche(Ava Labs) 提供。本报告是根据我们认为可靠的材料编写的。但是,我们并不明示或暗示保证信息的准确性、完整性和适用性。对于因使用本报告或其内容而造成的任何损失,我们不承担任何责任。本报告中的结论和建议基于编写时可用的信息,如有更改,恕不另行通知。本报告中表达的所有项目、估计、预测、目标、意见和观点如有更改,恕不另行通知,并且可能与其他人或其他组织的意见不同或相反。
本文件仅供参考,不应视为法律、商业、投资或税务建议。任何对证券或数字资产的引用仅供说明之用,不构成投资建议或提供投资咨询服务的要约。本材料不针对投资者或潜在投资者。
使用条款
Tiger Research 允许对其报告进行合理使用。“合理使用”原则广泛允许出于公共利益目的使用特定内容,只要不损害材料的商业价值。如果使用符合合理使用的目的,则无需事先许可即可使用这些报告。但是,引用 Tiger Research 的报告时,必须 1) 明确注明“Tiger Research”为来源,2) 包含 Tiger Research 徽标(黑色/白色)。如果要重新组织和发布材料,则需要单独协商。未经授权使用报告可能会导致法律诉讼。































